การเตรียมต้นฉบับ
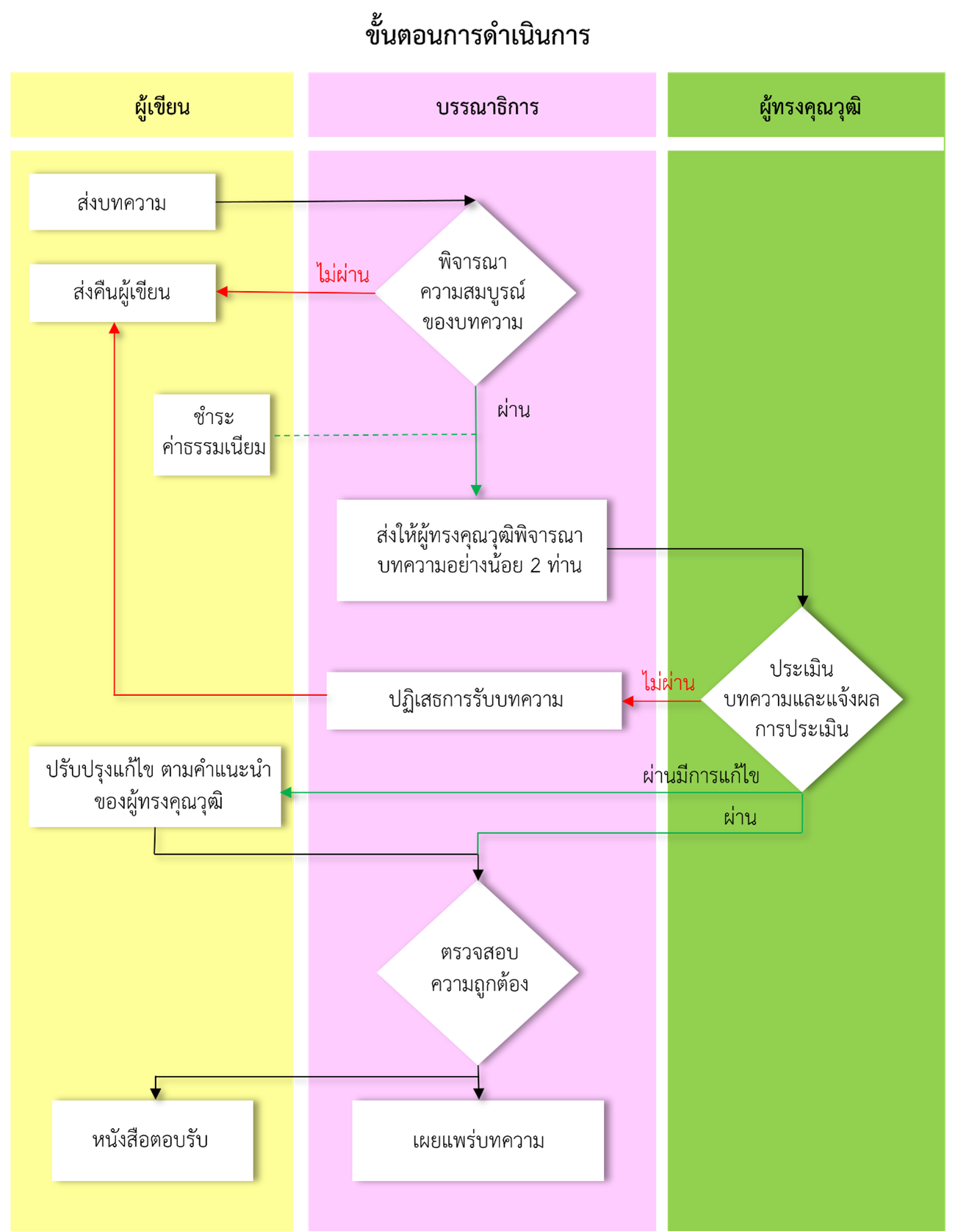
กองบรรณาธิการวารสารวิรุฬห์ศาสตร์ปริทัศน์ได้กำหนดระเบียบการส่งต้นฉบับไว้ให้ผู้เขียนยึดเป็นแนวทางในการส่งบทความสำหรับการตีพิมพ์ และกองบรรณาธิการสามารถตรวจสอบต้นฉบับก่อนการตีพิมพ์ เพื่อให้วารสารมีคุณภาพสามารถนําไปใช้อ้างอิงได้ มีหลักเกณฑ์ดังต่อไปนี้
1. ต้นฉบับที่ผู้เขียนส่งมาเพื่อการพิจารณาจะต้องไม่เคยตีพิมพ์ในวารสารใดวารสารหนึ่งมาก่อน และไม่อยู่ระหว่างเสนอขอตีพิมพ์ ในวารสารอื่น
2. ผู้เขียนต้องสังเคราะห์เนื้อหาขึ้น โดยไม่ได้ลอกเลียนหรือตัดทอนมาจากผลงานวิจัยของผู้อื่น หรือจากบทความอื่นโดยไม่ได้รับอนุญาต หรือปราศจากการอ้างอิงที่เหมาะสม
3. ผู้เขียนต้องเขียนต้นฉบับตามรูปแบบของต้นฉบับตามข้อกำหนดในระเบียบการส่งต้นฉบับ
4. ผู้เขียนได้แก้ไขความถูกต้องของเรื่องที่ส่งมาตีพิมพ์ ตามข้อเสนอแนะของคณะกรรมการผู้ทรงคุณวุฒิ (Peer Review)
5. หลังจากผู้เขียนได้แก้ไขเรื่องแล้ว กองบรรณาธิการได้ทำการตรวจสอบความถูกต้องอีกครั้งหนึ่ง จากนั้นจึงจะทำการออกหนังสือตอบรับบทความ

รูปแบบต้นฉบับบทความ
รูปแบบต้นฉบับบทความวิชาการ (Academic Article Template)     (JWR Template)

การเตรียมบทความ
บทความต้องใช้ชุดแบบอักษร (font) ชนิดไทยสารบรรณ (TH Sarabun PSK) ขนาดอักษร 16 จัดกั้นหลังตรง และมีระยะห่างระหว่างบรรทัด (บรรทัดเดียว) ตลอดเอกสาร พิมพ์หน้าเดียวลงบนกระดาษ (A4) พิมพ์ให้ห่างจากขอบกระดาษ ด้านซ้าย ขนาด 2.54 ซม. ด้านขวา ขนาด 2.54 ซม. ด้านบน ขนาด 2.54 ซม. และด้านล่าง ขนาด 2.54 ซม. พร้อมใส่หมายเลขหน้ากำกับทางมุมขวาบนทุกหน้า บทความไม่ควรยาวเกิน 15 หน้ากระดาษพิมพ์ (A4) โดยนับรวมภาพประกอบและตาราง

การเขียนบทคัดย่อ 
บทคัดย่อควรมีความยาวตั้งแต่ 250-350 คำ โดยแยกต่างหากจากองค์ประกอบของบทความ และต้องมีบทคัดย่อทั้งภาษาไทยและภาษาอังกฤษ ควรเขียนให้ได้ใจความทั้งหมดของเรื่องโดยไม่ต้องมีอ้างอิงเอกสาร รูปภาพ หรือตาราง 
คำสำคัญจะปรากฏอยู่ในส่วนท้ายของบทคัดย่อทั้งภาษาไทยและภาษาอังกฤษ และคั่นด้วยเครื่องหมายจุลภาค (,) และควรมี 3-5 คำ ที่ครอบคลุมชื่อเรื่อง

องค์ประกอบของบทความวิชาการ ประกอบด้วย
1. บทนำ เป็นส่วนกล่าวนำโดยอาศัยข้อมูลจากรายงานวิจัย ความรู้ และหลักฐานต่างๆ จากหนังสือหรือวารสารที่เกี่ยวข้องกับเรื่องที่ศึกษา และกล่าวถึงเหตุผลหรือความสำคัญของปัญหาในการศึกษา
2. เนื้อหา  เรื่องราวที่ผู้เขียนต้องการจะให้ผู้อ่านได้รับทราบ เนื้อหาที่ดีต้องมีรายละเอียดที่ชัดเจนและน่าสนใจ ที่ผ่านกระบวนการสังเคราะห์ทางความคิดของผู้เขียนเป็นสำคัญ
3. ความรู้จากการศึกษา ระบุองค์ความรู้อันเป็นผลสัมฤทธิ์ที่ได้จากการสังเคราะห์ หลักการ วิธีการ ในลักษณะภาพหรือผังมโนทัศน์ ที่ได้จากบทความ
4. บทสรุป  เป็นการกลั่นกรอง การรวบรวมหรือการลดข้อความให้เหลือส่วนที่สำคัญอันเป็นประเด็นหลักของบทความ
5. รายการอ้างอิง ใช้รูปแบบการอ้างอิงตามหลักเกณฑ์ APA (American Psychological Association) 

รูปแบบการอ้างอิง
เอกสารที่นำมาใช้ในการอ้างอิงบทความ ควรมีที่มาจากแหล่งตีพิมพ์ที่ชัดเจน และมีความน่าเชื่อถือสามารถสืบค้นได้ เช่น หนังสือ วารสาร หรืองานวิจัย เป็นต้น บทความที่มีการอ้างอิงไม่ถูกต้อง จะไม่ได้รับการส่งต่อให้ผู้ทรงคุณวุฒิพิจารณาจนกว่าการอ้างอิงเอกสารจะได้รับการแก้ไขให้สมบูรณ์

การอ้างอิงในเนื้อหาบทความ

  1. รูปแบบการอ้างอิงในเนื้อเรื่องใช้วิธีการอ้างอิงระบบนาม - ปี ตามรูปแบบของ American Psychological Association (APA) โดยแบ่งออกเป็น 2 ประเภทคือ

1.1 การอ้างอิงต้นเนื้อความ ให้ใช้ระบบตัวอักษรโดยระบุชื่อ-นามสกุล ตามด้วย วงเล็บ เปิด-ปิด แล้วระบุปีที่ตีพิมพ์ เช่น ...สอดคล้องกับงานวิจัยของประนอม ศรีดี (2561)

1.2 การอ้างอิงท้ายเนื้อความ ให้ใช้ระบบตัวอักษรโดยใช้ วงเล็บ เปิด-ปิด แล้วระบุชื่อ-นามสกุลของผู้เขียนและปีที่ตีพิมพ์ กำกับท้ายเนื้อความที่ได้อ้างอิง ดังนี้

     อ้างอิงจากเอกสารภาษาไทย

1) พระไตรปิฎกและอรรถกถา พระไตรปิฎกและอรรถกถาให้อ้างชื่อคัมภีร์/(ฉบับภาษาไทย-บาลี)/เล่มที่/ข้อที่/เลขหน้า มาด้วย ตัวอย่างเช่น

“...ภิกษุผู้บวชตอนแก่ชื่อสุภัททะ นั่งอยู่ในที่ประชุมนั้น ได้กล่าวกับภิกษุทั้งหลายดังนี้ว่า “พอทีเถิด พวกท่านอย่าโศกเศร้า อย่าคร่ำครวญ เลย พวกเรารอดพ้นดีแล้วจากพระมหาสมณะรูปนั้นที่คอยจ้ำจี้จ้ำไชพวกเราอยู่ว่า ‘สิ่งนี้ควรแก่พวกเธอ สิ่งนี้ไม่ควรแก่พวกเธอ’ บัดนี้ พวกเราปรารถนาสิ่งใด ก็จักทำสิ่งนั้น ไม่ปรารถนาสิ่งใด ก็จักไม่ทำสิ่งนั้น” (วิ.จุลล. (ไทย) 7/376/437)

2) ผู้แต่งหนึ่งราย ให้อ้างชื่อผู้แต่งแล้วตามด้วยเครื่องหมายจุลภาค (,) และตามด้วยปีที่พิมพ์ เช่น (โสภา วงค์นาคเพ็ชร์, 2553)

3) ผู้แต่งสองราย ให้อ้างชื่อของผู้แต่งทั้งสองรายโดยใช้คำว่า “และ” ในการเชื่อมผู้เขียนทั้งสองแล้วตามด้วยเครื่องหมายจุลภาค (,) และปีที่พิมพ์ เช่น (ณิชาภัทร ฤทธิ์ละคร และชิดชไม วิสุตกุล, 2563)

4) ถ้ามีผู้แต่งมากกว่า 2 รายให้อ้างชื่อของผู้แต่งรายแรกแล้วเพิ่มคําว่า “และคณะ” แล้วตามด้วยเครื่องหมายจุลภาค (,) และตามด้วยปีที่พิมพ์ เช่น (เยาวนา พันธุ์แก้ว และคณะ, 2565)

5) กรณีที่เนื้อความเป็นเรื่องเดียวกันหรือผลการวิจัยเหมือนกัน แต่มีผู้อ้างอิงหลายคนให้ใช้เครื่องหมายอัฒภาค (;) และตามด้วยผู้แต่งรายถัดไป (เยาวนา พันธุ์แก้ว และคณะ, 2565; โสภา วงค์นาคเพ็ชร์, 2553)

     อ้างอิงจากเอกสารภาษาอังกฤษ

1) ถ้ามีผู้แต่งหนึ่งรายให้อ้างนามสกุลของผู้แต่ง ตามด้วยเครื่องหมายจุลภาค (,) และปีที่พิมพ์ เช่น (Tat, 2012)

2) ถ้ามีผู้แต่งสองรายให้อ้างนามสกุลของผู้แต่งทั้งสองราย โดยใช้เครื่องหมายแอนด์ (&) คั่นกลางระหว่างนามสกุลของผู้แต่งทั้งสอง แล้วตามด้วยเครื่องหมายจุลภาค (,) และปีที่พิมพ์ เช่น (Marsh, Marsland, & Nikula, 1999)

3) ถ้ามีผู้แต่งมากกว่า 2 รายให้อ้างนามสกุลของผู้แต่งรายแรกตามด้วย et al. ตามด้วยเครื่องหมายจุลภาค (,) และปีที่พิมพ์ (Canas et.al., 2003)

เอกสารอ้างอิงที่ใช้อ้างอิงในเนื้อหาบทความจะต้องปรากฏในเอกสารอ้างอิงท้ายบทความทุกรายการ


รายการ
อ้างอิงท้ายบทความ
          กองบรรณาธิการได้กำหนดการอ้างอิงท้ายบทความให้ผู้เขียนยึดเป็นแนวทาง ดังนี้

 2.1 พระไตรปิฎก อรรถกถา

ผู้แต่ง. (ปีที่พิมพ์). ชื่อพระไตรปิฎก อรรถกถา. สถานที่พิมพ์: สำนักพิมพ์หรือโรงพิมพ์.

ตัวอย่าง
มหาจุฬาลงกรณราชวิทยาลัย. (2539). พระไตรปิฎกฉบับภาษาไทย ฉบับมหาจุฬาลงกรณราชวิทยาลัย. กรุงเทพมหานคร: โรงพิมพ์มหาจุฬาลงกรณราชวิทยาลัย.

2.2 หนังสือ

ผู้แต่ง. (ปีที่พิมพ์). ชื่อหนังสือ. ครั้งที่พิมพ์). สถานที่พิมพ์: สำนักพิมพ์หรือโรงพิมพ์.

ตัวอย่าง
พระธรรมปิฎก (ป. อ. ปยุตโต). (2546).“อนุโมทนา” แนวทางการดำเนินงานโรงเรียนวิถีพุทธ. พิมพ์ครั้งที่ 2. กรุงเทพมหานคร: โรงพิมพ์องค์การรับส่งสินค้าและพัสดุ.

James, C. (2013). Office markets & public policy. Chichester, West Sussex: Wiley.

2.3 บทความในหนังสือ

ผู้แต่ง. (ปีที่พิมพ์). ชื่อบทความ. ใน ชื่อบรรณาธิการ(บรรณาธิการ). ชื่อเรื่อง. (เลขหน้าที่อ้าง). สถานที่พิมพ์: สำนักพิมพ์หรือโรงพิมพ์.

ตัวอย่าง
พระมหาสมจินต์ สมฺมาปัญโญ. (2542). ทัศนะเกี่ยวกับการศึกษาของพระธรรมปิฎก (ป. อ. ปยุตฺโต): วิเคราะห์จากหนังสือ ทางสายกลางของการศึกษาไทย. ใน มหาวิทยาลัยมหาจุฬาลงกรณราชวิทยาลัย. ชีวิตและผลงานของพระธรรมปิฎก (ป. อ. ปยุตฺโต) และนานาทัศนะของนักวิชาการ. พิมพ์ครั้งที่ 2. (น. 40-42). กรุงเทพมหานคร: มหาจุฬาลงกรณราชวิทยาลัย.

2.4 บทความในวารสาร

ผู้แต่ง. (ปีที่พิมพ์). ชื่อบทความ. ชื่อวารสาร. ปีที่(ฉบับที่). เลขหน้าแรกที่ตีพิมพ์-เลขหน้าสุดท้ายที่ตีพิมพ์.

ตัวอย่าง
นารี ทองฉิม และคณะ. (2563). การดำเนินงานโรงเรียนวิถีพุทธสู่ความเป็นโรงเรียนวิถีพุทธชั้นนำของสถานศึกษา สังกัดสำนักงานเขตพื้นที่การศึกษาประถมศึกษาสงขลา เขต 1. วารสารมหาจุฬานาครทรรศน์. 5(2). 311-325.

2.5 บทความในสารานุกรม

ผู้แต่ง. (ปีที่พิมพ์). ชื่อบทความ. ใน ชื่อสารานุกรม. (เล่มที่อ้าง, หน้า เลขหน้าที่อ้าง).

ตัวอย่าง
วุฒิชัย มูลศิลป์. (2549). กฎหมายตราสามดวง. ใน สารานุกรมประวัติศาสตร์ไทย. (เล่ม 1, อักษร ก, น. 12-16).

2.6 หนังสือพิมพ์

ผู้แต่ง. (ปีที่พิมพ์, วันที่ เดือน). ชื่อบทความ. ชื่อหนังสือพิมพ์. เลขหน้า.

ตัวอย่าง
สุชาติ เผือกสกนธ์. (2549, 9 มิถุนายน). ปรัชญาเศรษฐกิจพอเพียง. ผู้จัดการรายวัน. น. 13.

2.7 สารนิพนธ์, วิทยานิพนธ์, ดุษฎีนิพนธ์

ผู้แต่ง. (ปีที่พิมพ์). ชื่อวิทยานิพนธ์. วิทยานิพนธ์มหาบัณฑิต/วิทยานิพนธ์ดุษฎีบัณฑิต. ชื่อมหาวิทยาลัยหรือสถาบันการศึกษา.

ตัวอย่าง
ประนอม ศรีดี. (2561). ระบบบริหารความเสี่ยงด้านการบริหารงานวิชาการในสถานศึกษา. วิทยานิพนธ์ศึกษาศาสตรดุษฎีบัณฑิต. มหาวิทยาลัยธุรกิจบัณฑิตย์.

2.8 รายงานการวิจัย

ผู้แต่ง. (ปีที่พิมพ์). ชื่อเรื่อง. รายงานการวิจัย. สถานที่พิมพ์: สำนักพิมพ์.

ตัวอย่าง
พระมหากฤษฎา กิตฺติโสภโณ. (2562). รูปแบบการปลูกฝังคุณธรรมและจริยธรรมสำหรับวัยรุ่นไทยยุคใหม่ตามหลักพุทธธรรม ผ่านกลไกการขับเคลื่อนโครงการคลินิกคุณธรรมของพระธรรมวิทยากร. รายงานการวิจัย. พระนครศรีอยุธยา: มหาวิทยาลัยมหาจุฬาลงกรณราชวิทยาลัย.

2.9 สัมภาษณ์

ชื่อผู้ที่ได้รับการสัมภาษณ์. (ปีที่สัมภาษณ์, วัน เดือน). ตำแหน่ง [บทสัมภาษณ์].

ตัวอย่าง
พระอุดมสิทธินายก. (2563, 5 กุมภาพันธ์). ผู้อำนวยการหลักสูตรหลักสูตรบัณฑิตศึกษา สาขาวิชาการจัดการเชิงพุทธ [บทสัมภาษณ์].

2.10 สื่ออิเล็กทรอนิกส์

ผู้แต่ง. (ปีที่เผยแพร่). ชื่อเรื่อง. แหล่งที่มาของข้อมูล. สืบค้น วัน เดือน ปี

ตัวอย่าง
สงกรานณ์ ขุนทิพย์ทอง. (2566). พลิกโฉมหลักสูตรการผลิตครูวิชาชีพ. แหล่งที่มา https://eledu. ssru.ac.th/songkran_kh/mod/page/view.php?id=85 สืบค้นเมื่อ 8 พฤศจิกายน 2566.

Chandni. (2021). 10 Characteristic of A Successful Social Entrepreneur. Source https://wealthdynamics.geniusu.com/blog/10charac-teristic-successful-social-successful-social-entrepreneur Retrieved September 1, 2021.

2.11 ราชกิจจานุเบกษา

ชื่อเรื่อง. (ปี พ. ศ., วันที่Pเดือนที่ประกาศ). ราชกิจจานุเบกษา. เล่ม ตอน. หน้า.

ตัวอย่าง
ยุทธศาสตร์ชาติ 20 ปี (พ.ศ. 2561-2580). (2561, 13 ตุลาคม). ราชกิจจานุเบกษา. เล่ม 135 ตอนที่ 82ก. หน้า 30-36.